暴雪游戏怎么退款 暴雪游戏开放退款
更新日期:2023-10-21 16:31:16
来源:互联网
暴雪和网易闹掰退出了中国市场,十分让人感到可惜。而最近网易开启暴雪游戏退款,就有很多小伙伴想知道暴雪游戏怎么退款,现在就和小编一起来看看相关的内容吧。

暴雪游戏怎么退款
今日(2023年2月1日11时)起,针对玩家在“暴雪游戏产品”中已充值但未消耗的虚拟货币或未失效的游戏服务(下称“可退款商品”)开放退款申请通道。
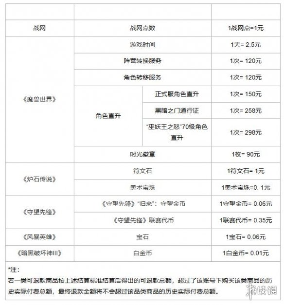
以下是“可退款商品”的具体范围及退款标准:

特别说明
l 礼包类商品若包含上述可退款商品,玩家可针对礼包中的可退款商品申请退款。
l 通过赠与、奖励等免费方式获得的虚拟货币或游戏服务不在退款范围内。
l 可退款的“时光徽章”仅限于通过现金或战网点直接购买的时光徽章,在游戏内使用金币购买的时光徽章不在退款范围内。
l 存在安全隐患的账号(或子账号)将无法提交退款申请或通过退款审核。
l 因退款需要,我们会留存您在退款申请中提交的各项信息,包括但不限于:身份信息(如姓名、账号ID等)、消费记录(如充值信息、支付信息、消费信息等),以及退款流程中的其他必要信息。待退款相关事宜处理完毕后,我们将按照法律法规的规定处理前述退款信息。
关于退款流程
1. 提交退款申请的截止日期为2023年6月30日,未在截止日期前提交退款申请的玩家将被视为主动放弃相关权益。
2. 玩家需前往“暴雪游戏服务中心”公众号提交退款申请,最终退款金额将以停运后玩家账号内实际剩余的可退款商品数量为准,且不会超过该账号可退款商品的历史累计付费金额。

3. 为了保护玩家财产安全,玩家在申请退款时可能会需要配合进行身份验证。若玩家无法配合提供相关资料或提供的资料有误,或未能满足其他退款安全验证要求的,该笔退款申请将无法通过审核。退款安全验证的具体规则以退款申请页面为准。
4. 在提交退款申请表单时,玩家需要选择拟申请退款的可退款商品。玩家可选择仅对某些品类的商品申请退款,但同一品类的可退款商品只能选择申请全额退款或不进行退款,无法将同一品类的可退款商品拆分后进行部分退款或部分保留。
5. 每次可对一个品类的可退款商品提交申请,玩家可选择收款平台(支付宝或网易支付)并提供对应平台的收款账号,为提高退款的效率和有效性,建议玩家提供本人(注册或实名身份证号码一致)的收款账号。
6. 退款申请提交后经审核通过即不可撤销,审核所需的时间将由退款数量、玩家账号状态及退款信息的准确性等实际情况决定。符合退款要求的金额将于通过审核后的15个工作日内退还至玩家的收款账号。玩家可以在“暴雪游戏服务中心”公众号查看退款状态。
如您在退款过程中有任何疑问,请与网易暴雪游戏客服联系。
以上就是有乐数据恢复网小编为大家带来的暴雪游戏怎么退款的全部内容,希望对大家有所帮助。更多相关攻略资讯请关注有乐数据恢复网。
-
教大家怎样利用ping命令来检测win7系统纯净版网络速度 15-02-26
-
技术员联盟纯净版win7系统退出qq后登陆不上 提示不能重复登录怎么解决 15-05-05
-
大地win7纯净版笔记本充电时提醒"电源已接通 未充电"怎么回事 15-05-13
-
电脑公司windows7纯净版下获取管理员权限的谋略 15-05-16
-
深度技术win7系统中应对无法修改系统时间问题的措施 15-06-17
-
深度技术win7电脑系统添加用户密码的办法 15-06-09
-
盘点雨林木风win7系统中的七大不为人知的独门运行技巧 15-06-05
-
风林火山win7系统中调整硬盘盘符错乱问题 15-06-12
-
查找win7雨林木风系统频繁掉线原因是否是下载闯的祸 15-06-25
-
系统之家win7系统命令如何善用快捷操作提升效率 15-06-08
